2020级各班同学:
本科毕业论文是实现人才培养目标的重要教学环节,是考察学生对专业知识的理解和运用能力的综合载体。永利234112024届本科毕业论文工作已开始,按照《浙江师范大学本科毕业设计(论文)规程》,其他有关事项通知如下:
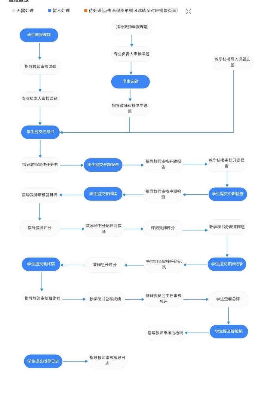
一、毕业论文的基本环节:
1.选题
2.开题
3.论文实施(数据收集、数据整理、数据分析)
4.中期检查
5.答辩资格审核(指导老师终审评阅、学术不端行为检测)
6.交叉评阅
7.答辩(第一轮答辩和第二轮答辩)
8.归档
本科毕业论文(设计)实行指导教师负责制,指导老师对整个本科毕业论文(设计)阶段的教学活动全面负责。
维普毕业论文管理系统流程图

三、毕业论文注意事项
1.指导老师及选题一经确定,不得随意更换。
2论文完成期间,学生应该主动联系指导老师,及时向指导老师汇报写作进度,及时完成指导日志(全程不少于8次),虚心听取指导老师的意见,按时完成毕业论文。
3.认真踏实,刻苦钻研,态度严谨。对涉嫌存在抄袭、剽窃、伪造、篡改、买卖、代写等学术不端行为的毕业论文,学校将按照相关程序进行调查核实,对查实的应依法撤销已授予学位,并注销学位证书。
4.毕业论文文本格式按照学院统一要求严格排版。
5.毕业论文过程材料均需按照时间节点上传毕业系统,不得拖拉。以免影响毕业论文完成。
6.论文查重工作在论文答辩之前完成,学生提交的毕业论文检测结果“总相似比”≤20%方可参加答辩。毕业论文答辩申请稿、最终稿只有1次检测机会,请慎重提交。
7.论文开题答辩、结题答辩由学院统一安排。
8.论文一辩、二辩都未通过者将影响毕业。
四、毕业论文写作时间安排
写作安排 | 时间安排 |
学生确定指导老师、确定论文选题 | |
撰写开题报告、完成任务书 | 2023.05 |
进行开题答辩 | 2023.05 |
修改任务书、修改开题报告,上传系统 | 2023.06 |
收集数据、整理数据、数据分析 | 2023.07-2023.12 |
毕业论文中期检查 | 2024.01-2024.02 |
形成论文初稿 | 2024.03 |
修改论文,完成定稿 | 2024.04 |
检查论文格式 | 2024.04 |
上传论文答辩申请稿,完成检测 | 2024.04 |
进行校内交叉评阅 | 2024.04 |
毕业论文答辩 | 2024.05 |
系统上传答辩记录 | 2304.05 |
系统上传论文最终稿,完成最终稿检测 | 2024.05 |
系统上传抽检稿 | 2024.05 |
上交毕业论文电子稿、纸质稿相关材料,整理归档 | 2024.05 |
附件1:《浙江师范大学关于印发本科生毕业论文(设计)工作条例(修订)的通知》
附件2:应用心理学专业本科毕业论文格式要求
附件3:浙江师范大学本科毕业论文写作用表
浙江师范大学关于印发本科生毕业论文(设计)工作条例(修订)的通知.docx
