9月1日下午,“尖峰卓越心理讲堂第五十五讲暨2023级新生始业教育第三讲”邀请到了永利23411集团副院长、博士生导师汪俊教授,为我院师生作了题为《社会互动研究漫谈》的精彩讲座。我院本科生、研究生和教师近200人在线聆听了此次讲座。

在讲座开始之际,汪俊教授向大家简单介绍了社会互动研究的基础理论与实践,包括什么是社会、社会中的人以及社会互动的概念,并以面部识别的研究为例,向大家介绍社会环境对人的影响,提出观察并理解他人社会互动不仅对人类的生存进化具有重要意义,而且在我们的日常生活中起着重要的作用。

随后,汪俊教授从四个部分详细讲解了社会互动的研究内容,这些研究内容为我们理解社会互动的本质及其对个体和社会发展的重要作用提供了重要参考。在第一部分,介绍了社会互动在社会性和发展中的重要性,包括亲子互动和同伴互动两种形式。在儿童社会化的过程中,这些互动对认知和社会能力的发展都起到了重要作用。此外,生态理论认为,家庭和同伴是两个重要的微系统,它们相互作用影响着个体的发展和成长。

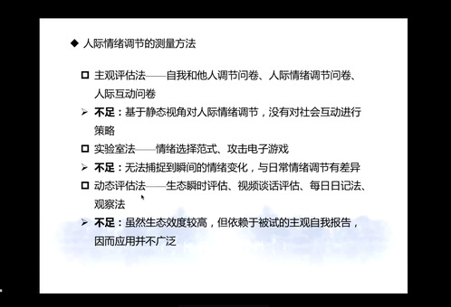
在第二部分,汪俊教授主要介绍了社会互动在在人际情绪调节中的重要性以及人际情绪调节的理论模型、测量方法等。

在第三部分,汪俊教授详细介绍了社会互动与联合行为以及相关的研究范式。联合行为就是个体努力协调与他人的行为。针对联合行为在当前研究中的主要问题,汪俊教授进行了详细介绍,并指出在实验室环境下,可以采用对单人和社会互动情景中个体的差异来解决。此外,汪俊教授详细介绍了联合行为的研究范式——联合Simon任务,以及联合行为与儿童发展、情绪的联系等,并且进一步介绍了联合行动的理论机制——共同表征理论和参照编码理论,汪俊教授指出两者可以解释一部分联合行动,但是也存在其各自的局限性。

在第四部分主要介绍了社会互动的神经机制,汪俊教授就如何研究多人社会互动的神经机制问题引发同学们思考,并介绍了社会互动的常用测量手段,汪俊教授从神经机制的角度介绍了社会互动,并且详细介绍了社会互动的测量技术,包括传统测量技术和新兴的测量技术,如脑电图(EEG)、脑磁图(MEG)、VR、超扫描技术等。最后,汪俊教授介绍了自己课题组在社会互动中的研究和成果,促进了同学们对社会互动相关研究的了解。

通过汪俊教授的讲座,同学们进一步了解了社会互动领域的经典研究、前沿实验技术和重要理论机制。这些的研究进展将为同学们深化对社会互动的认识提供重要参考,为即将步入学校的23级新生们带来了一节富有启发性的课堂。
始业教育感想
应用心理学(师范)231班 卫奕晨
今天上午有幸聆听了汪俊教授关于社会互动相关研究的讲座。本次讲座汪教授结合近年来的社会互动研究,从经典研究方式、重要理论机制和前沿实验技术等多方面来带我们认识社会互动这一社会心理学中的重要领域的相关知识。
通过讲座,我认识了有关人际情绪调节的方法与特点,了解到了联合行动的三大分类以及联合行动的主要问题、行为机制和理论机制等等。此外,这堂课也让我深刻体会到了社会互动研究的重要意义以及每一项研究结论得出的背后的严谨的科学态度,实在是让我受益匪浅。

应用心理学(师范)232班 李韫
“人是高度社会化的动物。”诚然,我们每个人都是社会中的个体,与社会相互影响,并与社会中其他人产生碰撞与作用。汪俊教授在本次讲座中谈及社会差异和与社会互动相关的几个方面,其间引出多条概念,如“整体编码”和“生态系统理论”,使得我们对心理学的专业术语有了更新的了解。同时讲座过程还介绍了较多的研究技术:MEG、核磁共振、红外光谱成像、超扫描技术等。通过这些技术,人们可以更好的了解大脑功能和神经状况。社会心理学是关于“人”的学科,而它使我们对“人”有更了深层次的了解。

心理学学硕 余玲洁
今天汪俊老师和我们分享了很多专业知识,带我们领略了不同的实验范式。老师最后提到的共振,我认为很有现实意义,对于监测学生的学习和老师的教学效果很有意义。希望以后有机会可以体验一下这个实验。

应用心理专硕 郑佳雪
我们生活在同一个社会当中,这个社会会对每一个个体产生不同的影响。通过这堂课的学习,使我受益匪浅,让我更加深刻地认识到心理学的研究是科学的。

